18新利LUCK

高机能灯具

PF>0.9, THD<10

18新利LUCK·(中国区)官方网站 当前地位: 首页 > 利用>LED照明>高机能灯具
利用描述
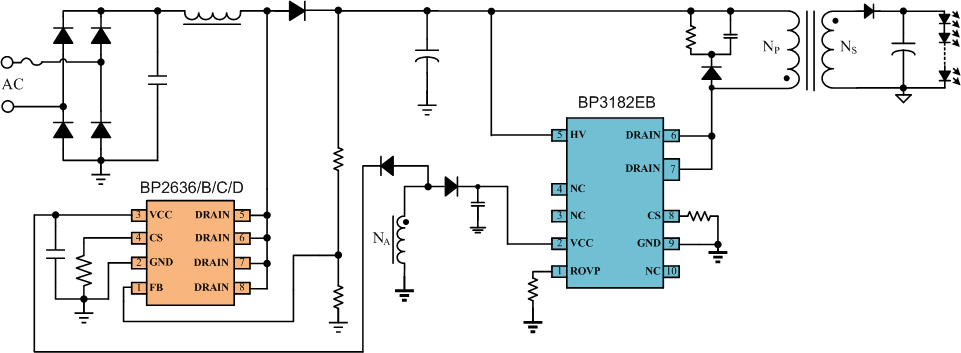
在办公照明和商照LED灯具驱动利用中,提供越发舒服,并同时两全高效节能和高靠得住性的照明驱动规划是我们一向在致力的工作。 18新利LUCK在两级隔离高PF无频闪规划中,选取自动功率因数校对芯片BP2636C和高效能反激恒流芯片BP3182EB,使规划效能>90%,电流总谐波<10%,输出电流低再三闪纹波<1% 和多沉;ぶ澳。
利用框图
高机能灯具
规划特点

    PF>0.9, THD<10%

    输出电流低再三闪纹波率<0.5%

    系统效能>90%

    Boost单绕组设计,芯片引脚排布针对散扰着化

    两级芯片选取QR BCM工作模式,效能高,EMC好

    反激芯片支持宽输出电压领域利用

    靠得住的输出开路和短路;ぁ⒐陆档缌髦澳

    优良的输出电流线性调整率和负载调整率

选型推荐
76~264Vac功率BoostFlyback
<30WBP2636B/CLBP3186DB
<40WBP2636CBP3187DB
<40WBP2636CBP3182EB
<50WBP2636DBP3187EB
18新利LUCK·(中国区)官方网站
18新利LUCK·(中国区)官方网站
18新利LUCK·(中国区)官方网站
18新利LUCK·(中国区)官方网站
【网站地图】